Which of the Following Statements Best Describes Sirna
Register to contact people from your country living in Germany just like you. Register for free now.
Programmably Tiling Rigidified Dna Brick On Gold Nanoparticle As Multi Functional Shell For Cancer Targeted Delivery Of Sirnas Nature Communications
Find and meet other expats in Germany.

. Following their release EVs traverse the ECM to interact with target cells or are transported in biological fluids. 1137 Projects 1137 incoming 1137 knowledgeable 1137 meanings 1137 σ 1136 demonstrations 1136 escaped 1136 notification 1136 FAIR 1136 Hmm 1136 CrossRef 1135 arrange 1135 LP 1135 forty 1135 suburban 1135 GW 1135 herein 1135 intriguing 1134 Move 1134 Reynolds 1134 positioned 1134 didnt 1134 int 1133 Chamber 1133 termination 1133 overlapping 1132. EV-target-cell interactions take place through various mechanisms.
In the fourth section a discussion is presented regarding the most studied non-conventional technology for cancer detection of the three analyzed the molecules that have been used the types of cancer. Lines starting with a within a literal text block are commands. You should type the text following the into your terminal window finishing by hitting the Enter-keyThe signifies the command line.
Constant width font is used for program names variable names and other literal text like input and output in the terminal window. The third section describes the three technologies and analyzes their advantages and disadvantages and some applications in cancer diagnostics and treatment. I am over 18.
Entry of intact exosomes can occur via receptor-mediated endocytosis phagocytosis micropinocytosis clathrin-mediated entry caveolae or lipid-raft-mediated. The first and the best free dating site for Expats in Germany. Which of the following best describes siRNA.
Biochemistrypdf - Free ebook download as PDF File pdf Text File txt or read book online for free. I have read the. A a short double-stranded RNA one of whose strands can complement and inactivate a sequence of mRNA B a single-stranded RNA that can where it has internal complementary base pairs fold into cloverleaf patterns C a double-stranded RNA that is formed by cleavage of hairpin loops in a larger precursor D a portion of rRNA that.
Genes Free Full Text Covalent Strategies For Targeting Messenger And Non Coding Rnas An Updated Review On Sirna Mirna And Antimir Conjugates Html
Molecules Free Full Text Natural Polysaccharides For Sirna Delivery Nanocarriers Based On Chitosan Hyaluronic Acid And Their Derivatives Html
Programmably Tiling Rigidified Dna Brick On Gold Nanoparticle As Multi Functional Shell For Cancer Targeted Delivery Of Sirnas Nature Communications
Cells Free Full Text Rna Interference A Natural Immune System Of Plants To Counteract Biotic Stressors Html
Molecules Free Full Text Natural Polysaccharides For Sirna Delivery Nanocarriers Based On Chitosan Hyaluronic Acid And Their Derivatives Html
A Small Interfering Rna Sirna Database For Sars Cov 2 Scientific Reports
Bioengineered Protein Nanocage By Small Heat Shock Proteins Delivering Mtert Sirna For Enhanced Colorectal Cancer Suppression Acs Applied Bio Materials
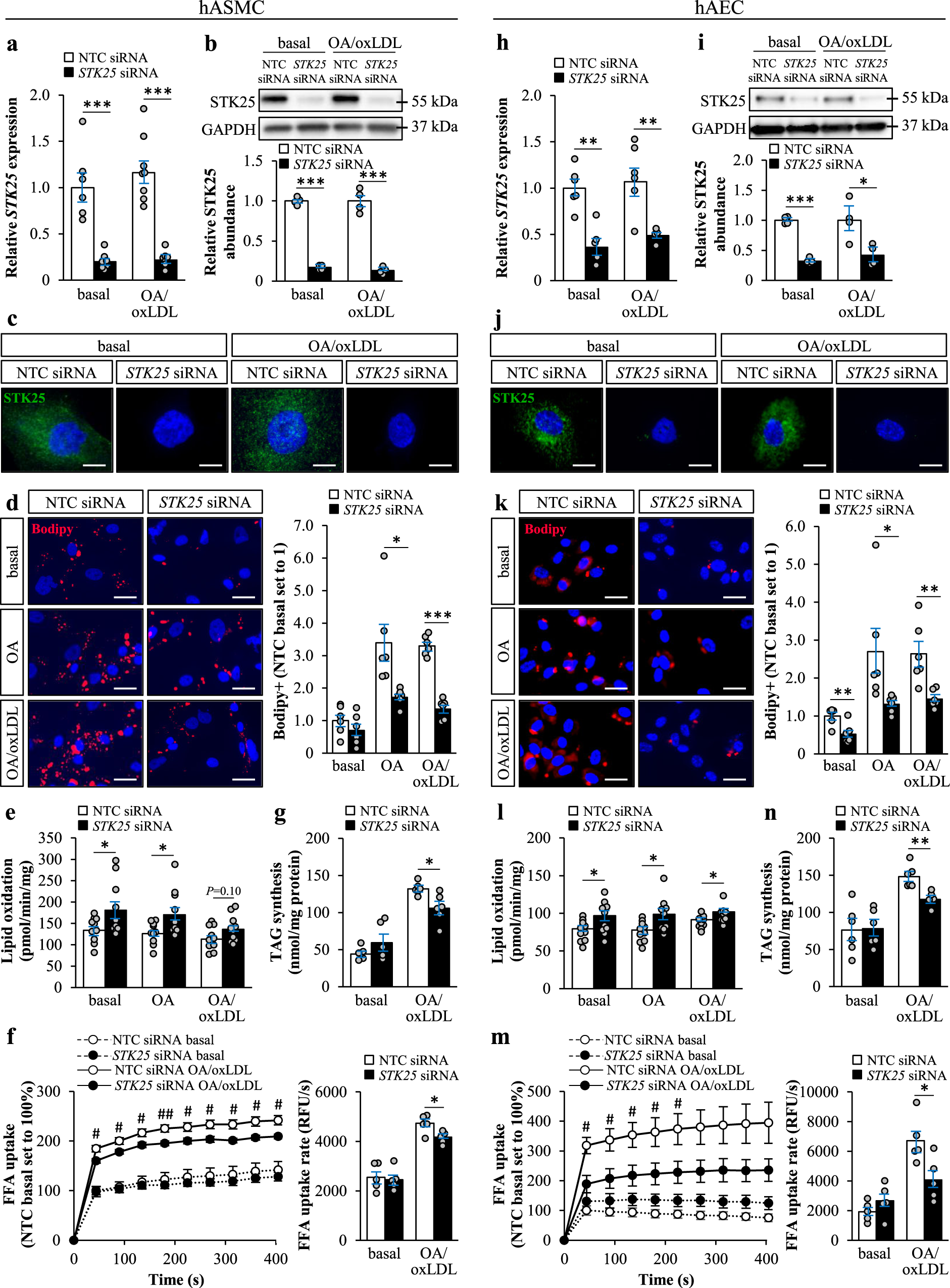
Silencing Of Ste20 Type Kinase Stk25 In Human Aortic Endothelial And Smooth Muscle Cells Is Atheroprotective Communications Biology
Ijms Free Full Text How Can Plant Dna Viruses Evade Sirna Directed Dna Methylation And Silencing Html
Molecules Free Full Text Natural Polysaccharides For Sirna Delivery Nanocarriers Based On Chitosan Hyaluronic Acid And Their Derivatives Html
Pharmacokinetics Of Tkm 130803 In Sierra Leonean Patients With Ebola Virus Disease Plasma Concentrations Exceed Target Levels With Drug Accumulation In The Most Severe Patients Ebiomedicine
Cells Free Full Text Rna Interference A Natural Immune System Of Plants To Counteract Biotic Stressors Html
Solved Which Of The Following Statements Best Describes The Chegg Com
Engineering Dna Nanostructures For Sirna Delivery In Plants Nature Protocols
Pharmaceutics Free Full Text Protamine Based Strategies For Rna Transfection Html
Genes Free Full Text Covalent Strategies For Targeting Messenger And Non Coding Rnas An Updated Review On Sirna Mirna And Antimir Conjugates Html
Cancers Free Full Text Clinical Applications Of Short Non Coding Rna Based Therapies In The Era Of Precision Medicine Html
Genes Free Full Text Covalent Strategies For Targeting Messenger And Non Coding Rnas An Updated Review On Sirna Mirna And Antimir Conjugates Html
Programmably Tiling Rigidified Dna Brick On Gold Nanoparticle As Multi Functional Shell For Cancer Targeted Delivery Of Sirnas Nature Communications
Comments
Post a Comment